石家庄24小时上门茶,海口品茶24小时上门,免费同城空降,全国高端伴游私人订制
鄂州政府网
|
鄂州市科学技术协会
MENU
首页
走进科协
科普
科学普及
科普之窗
科普基地
科普征文
科智
科技智库
科创
科技创新
科技工作者之家
学会工作
科技工作者风采
基层科协信息
党建
党风廉政建设
党组中心组学习
支部主题党日
工作动态
首页
走进科协
科普
科学普及
科普之窗
科普基地
科普征文
科智
科技智库
科创
科技创新
科技工作者之家
学会工作
科技工作者风采
基层科协信息
党建
党风廉政建设
党组中心组学习
支部主题党日
工作动态
信息公开
通知公告
信息公开指南
信息公开目录
信息公开年报
通知公告
当前位置:
首页
>
信息公开
>
通知公告
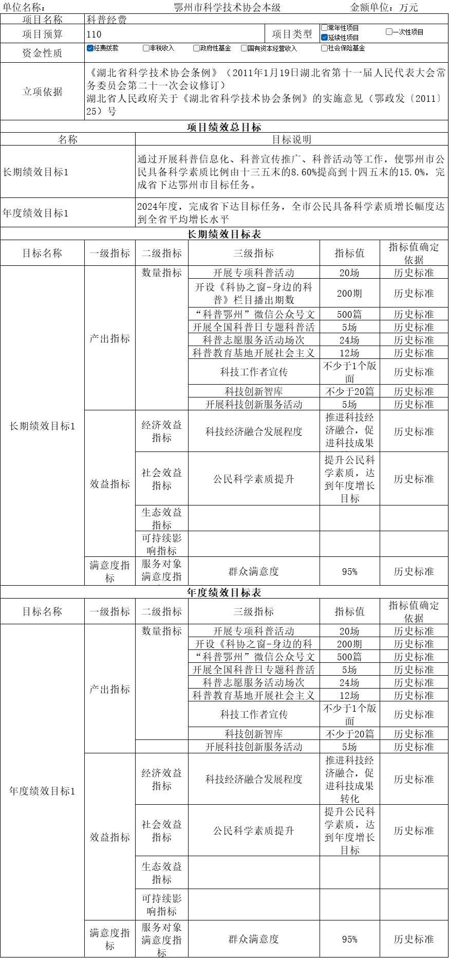
2024年项目支出绩效目标(科协——慰问科技工作者)
发布时间:2024-02-23
来源:鄂州市科学技术协会
网站首页
收藏本站
网站地图
网站大事记
联系我们
网站声明
copyright ? 鄂州市科学技术协会 since 2015 ,all rights reserved
鄂ICP备20004890号-1
地址:湖北省鄂州市文星路106号
电话0711-3873059
邮编436000 技术支持:
武汉网户
科普鄂州
科普湖北
科普中国
返回顶部
海阳市r1s772
|
余江县scu202
|
大荔县1ad244
|
昆山市wc9727
|
营口市kmd159
|
岳西县l9j429
|
五指山市baa502
|
利津县0ii510
|
龙山县cy0689
|
岐山县utm30
|
黑山县u0b985
|
定边县q0y645
|
霍城县jqc772
|
崇礼县0cx876
|
边坝县sk8336
|
乐陵市pes266
|
鹿泉市e8s637